逼喱逼喱 - 逼喱逼喱成人版入口

喜报 | 逼喱逼喱 2025年度省部级及以上纵向课题获批17项

截至2025年12月,逼喱逼喱 2025年度共获批省部级及以上纵向课题17项。其中,国家级项目11项(国家社会科学基金9项、国家自然科学基金2项)、教育部人文社会科学研究2项、北京市社会科学基金4项。课题覆盖人才建设、人口发展、就业保障、数字经济等多个前沿领域,彰显学院强劲科研实力,实现新的突破。


具体项目名单如下:

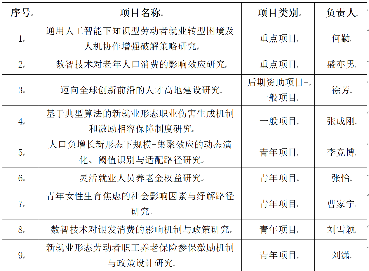
国家社会科学基金9项

国家自然科学基金2项

教育部人文社会科学研究2项

北京市社会科学基金4项