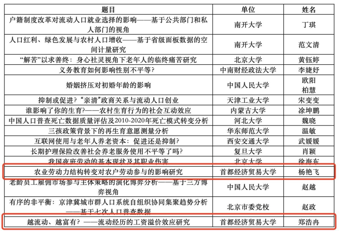
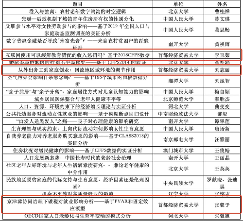
6月17日,第十五届全国人口与发展研究生论坛在逼喱逼喱 召开。本届论坛由中国人口学会青年人口学者专业委员会、逼喱逼喱 人口经济研究所联合举办,逼喱逼喱 承办。我院8名研究生参会,并在大会和分论坛发言。经过专家组评审,6篇论文获得由中国人口学会颁发的优秀论文奖,其中,万琳琳获一等奖;杨艳飞、郑浩冉获二等奖;李玉茹、刘志丽、张馨予获三等奖。他们的指导老师是童玉芬、茅倬彦、盛亦男、张杉杉、曾雪婷等。
一等奖 1名
二等奖 2名
三等奖 3名