逼喱逼喱 - 逼喱逼喱成人版入口

博士学位论文答辩公告(劳动经济学)

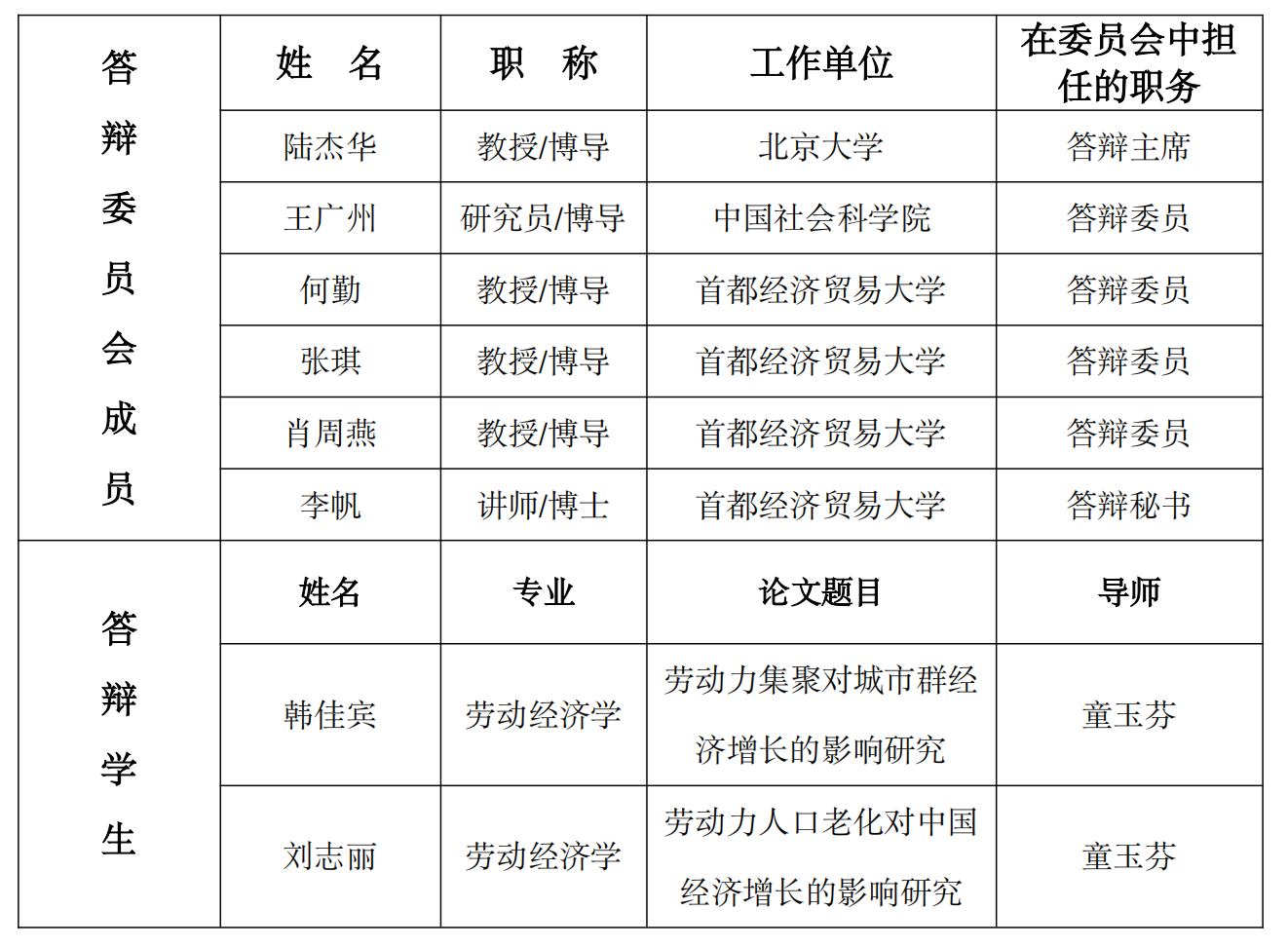
答辩时间:2024年10月9日(周三)上午8:30

答辩地点:博纳楼二层第二会议室

答辩委员会成员:

截屏2024-10-05 10.33.14.png

学生姓名:韩佳宾;学生专业:劳动经济学

论文题目:《劳动力集聚对城市群经济增长的影响研究》

学位论文简介

城市群是中国区域经济增长的主体形态,是新时代经济增长的强大动力源。目前,大部分城市群劳动力呈现出向大城市集聚的态势,劳动力集聚一方面可以提升城市群整体经济效益,另一方面城市群内核心城市会面临资源消耗、环境污染、基础设施不足等压力,这会阻碍城市群经济潜力的释放。本文对劳动力集聚影响城市群经济增长的效应和机制进行系统研究。首先,理论层面,拓展了新经济地理学中的迪克西特—斯蒂格利茨(Dixit-Stiglitz)模型,将城市群劳动力集聚嵌入模型,从理论上解释劳动力集聚对城市群经济增长的影响,并分析理论模型中的关键参数,探讨城市群劳动力集聚对经济增长的作用机制。其次,实证层面,使用2006-2022年中国19个城市群的面板数据,实证检验劳动力集聚影响城市群经济增长的关系,并对理论部分提出的四个机制依次进行机制检验。再次,还基于城市群经济增长最大化对各城市群劳动力集聚的现状进行合理性分析。最后,从各城市群应实施差异化发展战略,促进城市群多样化集聚模式与经济增长提出相关政策参考。

在学期间主要研究成果

已发表的期刊论文:

[1] 童玉芬,韩佳宾,杨艳飞.中国城市群人口分布结构合理性评价——基于城市群经济效益的分析[J].人口研究,2024 (03).

[2]童玉芬,韩佳宾.长三角城市群最优人口规模及其空间格局优化[J].上海交通大学学报(哲学社会科学版),2023 (02).


学生姓名:刘志丽;学生专业:劳动经济学

论文题目:《劳动力人口老化对中国经济增长的影响研究》

学位论文简介

本研究关注中国劳动力人口老化对经济增长的影响及其应对策略。作为全球最大的发展中国家,中国的人口问题一直是全球关注的焦点,尤其是劳动力人口的老化问题。劳动力人口作为经济发展的核心要素,其老化现象无疑将给中国经济增长带来不小的挑战。本文通过深入研究,旨在对该问题提供全面的理解和有效的应对策略。首先,拓展了经典经济增长理论模型,并实证检验发现劳动力人口老化对经济增长存在负面影响,这种影响在不同地区、城市等级和城市规模之间存在显著差异;其次,基于经济增长的动力视角构建了一个综合考虑劳动供给、技术创新、资本投入以及消费水平等多个维度的分析框架,全面揭示了中国劳动力人口老化对经济增长的多元影响机制;最后,面对劳动力人口老化可能带来的长期经济影响,进一步建立了系统动力学模型,模拟了未来劳动力人口老化趋势以及其对经济增长的长期影响。总体而言,本研究旨在提供对劳动力人口老化对经济增长影响的深入理解,并提出针对性的政策建议,以期为中国应对人口老化带来的经济挑战提供理论支持和政策参考。

在学期间主要研究成果

[1]童玉芬,刘志丽.人口负增长对未来我国经济增长影响的系统模拟[J].人口学刊,2023,45(06):5-15.

[2]童玉芬,刘志丽.京津冀城市群双核心结构下的城市最优人口分布[J].北京社会科学,2023,(02):45-55.

[3]童玉芬,刘志丽,宫倩楠.从七普数据看中国劳动力人口的变动[J].人口研究,2021,45(03):65-74.